呜啦!日常碎碎念,偶尔掉落优质前端博文推荐、学习资源等
网页:https://tg.cosine.ren
本频道的搜索Bot 来辣 👉 @cosSearchBot
私聊直接发消息就可以搜索啦~
🔖tags
#优质博文 #资源推荐 #博客更新 #碎碎念 #项目更新 #手工 #书摘 #阮一峰的科技周刊 #新动态

图频:Cosine 🎨 Gallery @CosineGallery
猫片: @cosine_cat
联系频道主:@cosine_yu
Circle Swap Photo Galler

👉Source Code

Save & Share 🚀

@frontend_trend
#阮一峰的科技周刊 #前端 #优质博文 #资源推荐 #tools
科技爱好者周刊(第 287 期):禄丰恐龙谷记行

1. WebCodecs 介绍(中文) 📓 WebCodecs 是一个新的浏览器 API,提供音视频的编解码能力的标准接口。本文介绍这个 API,并提供 demo
2. JavaScript 的双重否运算(英文)📓 本文介绍 JS 的否运算(~),特别是连续执行两次(~~)的用途。 #javascript
3. Amazing AI 🧰 著名程序员 Sindre Sorhus 推出的一款 mac 和 iPhone App,能够在本地运行 Stable Diffusion 模型,完成文生图。 #AI
4. memory spy 🧰 用户在这个网站上提交 C 程序,可以按行查看变量在内存的表示方式,比如整数、浮点数占用多少内存,详见介绍文章。 #后端
5. Penrose 🧰 一个开源工具,可以根据文本指令,生成可视化图形,类似于 Mermaid 和 PlantUML,但是图形能力更强大。
6. Gitblog 🧰 这个工具可以将 GitHub Issues 转成一个静态的博客网站,单个博客使用免费。
7. Kamera 🧰 一个开源的照片展示网站,点击可以查看 EXIF 信息,支持 Docker 一键部署。
8. weapp-tailwindcss 🧰 小程序使用 tailwindcss 的全面解决方案。 #css #tailwind
9. ICONCE 🧰 SVG 图标编辑生成工具。
10. Gemini ChatUp 🧰 基于 Gemini Pro 和 Gemini Pro Vision API 的开源聊天应用。支持一键部署至 Vercel,需要 Gemini API Key。 #AI
11. Imgae matting 🧰 基于开源模型的在线抠图,支持人像和物体抠图,可以 docker 运行 ,无需 GPU。
12. 优雅简历 🧰 免费的在线简历生成工具,集成 ChatGPT,可以让 AI 修改、定制简历。 #简历制作
13. CSS 网格互动指南(An Interactive Guide to CSS Grid)📓 一份 CSS 网格(grid)的教程,包含大量的互动示例。 #css
#优质博文 #前端 #xLog
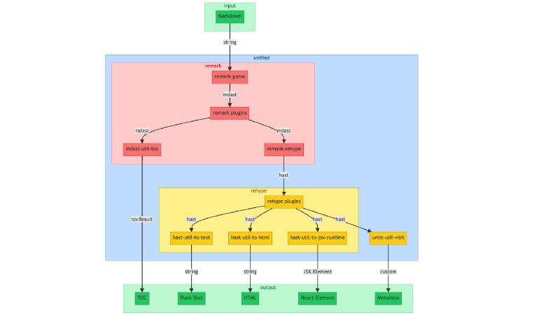
如何优雅编译一个Markdown文档
【好诶】

摘要: Markdown是一种轻量级标记语言,可以用纯文本格式编写易读易写的文档。它是xLog主要使用的文章格式。解析Markdown文档的过程可以使用统一的架构来表示。解析过程包括解析、转换和输出三个步骤。在解析步骤中,使用remark-parse将Markdown文档编译成mdast格式的语法树。在转换步骤中,使用一系列remark和rehype插件将语法树转换为需要的内容。最后,在输出步骤中,使用一系列工具库将内容输出为需要的格式。整个过程中使用的关键概念包括unified、remark、rehype、mdast和hast。通过组合插件和调整它们的顺序,可以实现从Markdown到HTML的转换,并添加自定义功能。xLog Flavored Markdown中使用了许多转换插件来满足特定需求。

via DIYgod How to elegantly compile a Markdown document - DIYgod
#优质博文 #前端 #chatgpt #AI #组件库 #资源推荐

ProChat 1.0:开箱即用的大模型对话前端解决方案

摘要: ProChat 1.0,一个基于大模型的对话前端解决方案,提供流式输出支持和完备的Markdown、代码块展示。它特别优化了用户体验,如可编辑的会话消息和程序化控制。ProChat 支持快速集成和多样的自定义配置,适用于各种AI会话场景。

ProChat 官网开源地址

via 公众号 支付宝体验科技
#优质博文 #前端 #资源推荐 #tailwind #设计资源
2024 前端图标趋势:在 TailwindCSS 中使用 SVG 图标

【可以,以后在自己项目里把 react-icons 换掉试试】

图标库网站:iconify.design / yesicon(支持中文搜索)

摘要: 这篇文章介绍了如何在 TailwindCSS 中使用 SVG 图标,特别强调了 SVG 图标的灵活性和易用性。首先,作者说明了集成 TailwindCSS 和安装 Iconify 图标库的步骤。接着,介绍了 Iconify 图标库的特点,它包含了超过 20 万个图标,并且支持按需引入。文章还提到了如何使用 TailwindCSS 插件引用图标,包括如何搜索图标、自定义图标的颜色和尺寸。此外,作者还讨论了与设计师的配合使用,以及如何自定义图标库。总结部分指出,Iconify 不仅是图标库,还提供了灵活的 SVG 图标使用方式,结合社区插件,能满足各种应用场景。最后,鼓励读者在新的一年中尝试在项目中集成 TailwindCSS 和 Iconify。

via 掘金 dongnaebi
#优质博文 #前端 #css
dom 获取不到?试试 CSS 动画监听元素渲染吧

摘要: 本文介绍了在数据驱动视图框架中,如何通过 CSS 动画监听 DOM 元素的渲染,以解决无法及时获取 DOM 元素的问题。作者首先指出了传统方法(如 Vue 的 nextTick 或使用定时器)的不稳定性,并提出了使用 MutationObserver 的官方方式,但认为其过于复杂。因此,提出了一种新方法:通过为元素添加 CSS 动画,在动画触发时监听元素渲染。文章详细介绍了这一技巧的实现原理及应用场景,包括多行文本展开收起、文本超长自动滚动、元素锚定定位等。最后,作者提醒在框架中使用时需注意动画名称可能因编译而改变,建议使用 startsWith 进行判断。总体来看,这是一个简单有效的技巧,能够在保证性能的同时,解决 DOM 获取的难题。

via 微信公众号 前端侦探
#阮一峰的科技周刊 #前端 #优质博文 #资源推荐 #tools
我说我忘掉了什么
科技爱好者周刊(第 286 期):蓝色指示灯的解决方案

1. 网络推送揭秘(英文) 📓 作者写了一个简单的实现,解释渐进式 Web 应用程序的网络推送(Web Push),即怎么向用户推送通知。
2. 、VisActor 🧰 一个字节出品的前端数据可视化解决方案,分成图表库 VChart 和表格库 VTable。 #组件库
3. h5player for tampermonkey 🧰 一个油猴脚本,为 H5 视频网站增强功能(多级播放速度、截图、画中画、调节亮度、饱和度、对比度等),支持各大主流视频网站。
4. UShare 🧰 一款生成代码和文本分享卡片的网页工具,可以设定字体和字型大小。
5. Vue DevTools Next 🧰 Vue 官方开发者工具的下一个迭代,旨在增强 Vue 开发者体验。 #vue
6. yft-design 🧰 基于 fabric.js 的名片编辑应用。
7. ant-codeAI 🧰 通过 OpenAI、Gemini 等模型,生成 Web(React,Vue,Tailwind CSS)和 native(react native)代码。 #AI
8. Read Copilot 🧰 一个苹果设备的阅读器 App,支持 RSS 和 Read It Later 功能,并可以用 AI 生成总结、文章大纲和翻译。 #rss
9. vscode-common-intellisense 🧰 VS Code 插件,为主流的前端框架提供代码提示(intellisense)。 #vscode
10. Yazi 🧰 一款运行在终端里面的文件管理器,跨平台,支持图片预览,使用 Rust 语言开发,速度快。
11. 齐思 🧰 一个中文的每日科技新闻的集合网站,由 AI agent 在后面维护整理。【看了下还挺有意思的】 #AI

「软件需要有人通盘理解它的运作机制,所以单个工程师有可能比一个职业开发团队造出更好的产品。因为单个工程师花时间,完整理解了他要构建的软件,而职业开发团队总是从一个项目转移到另一个项目。

这也是为什么接手不熟悉的项目,比重建该项目要困难得多,以及为什么软件外包的质量总是如此糟糕。

-- 《突然间我懂了软件》」
#碎碎念 #手工
做了10x15的胡桃流麻!(真的很大)
一只手都拿不住233333
【我的桃桃不可能这么可爱~往生堂组胡桃流麻~-哔哩哔哩】 https://b23.tv/PM2soe6
#碎碎念 #美食警告
今天去吃馋了好久的一家烧肉店
好吃死我了呜呜呜呜呜呜呜呜呜
#碎碎念 #新装备
办公室装备喜+1升降桌
很沉 很稳 很舒服
#碎碎念 #新装备
新键盘到了,拍张证件照
麻将音好听好喜欢喵
Back to Top